Editorial Policies
Submission of a manuscript to Al-Qadisiyah Medical Journal (QADMJ) implies that all authors have read and agreed to the content of the manuscript and that the manuscript agrees to the journal’s policies.
Contents
- Access, Copyright, and Licensing
- Authorship
- Acknowledgment
- Advertisement
- Affiliations
- Appeals and Complaints
- Citations
- Conflicts of Interest
- Corrections, Expressions of Concern, and Retractions
- Withdrawal Policy
- Confidentiality
- Data Sharing Policy
- Funding
- Images and Figures
- Misconduct
- Publication Ethics
- Peer Review Process
- Protection of Patients' Rights to Privacy
- Research Ethics and Consent
- Use of Third-party Material
- Use of AI and AI-assisted technologies
Access, Copyright, and Licensing
Who Can Submit?
Anyone may submit an original manuscript to QADMJ, provided the submitting author(s) hold the copyright to the work or have obtained the necessary permissions from the copyright holder(s). By submitting a manuscript, authors confirm that the work is original, has not been published previously (in whole or in substantial part), and is not under consideration by another journal. If an author prepared the work in the course of employment and copyright is held by an employer or institution, the author must ensure that the employer/institution permits submission and publication under the journal’s terms.
Open Access Policy
QADMJ is an open access journal. All articles are made freely available online to read and download immediately upon publication. To support open access publishing costs, the journal charges an article processing charge for accepted manuscripts. Details regarding APC amounts, eligibility, and any exemptions are provided on the Author Guidelines page.
Copyright Statement
Authors retain copyright in their published work. By publishing in QADMJ, authors grant the the University of Al-Qadisiyah – College of Medicine a non-exclusive license to publish, distribute, and archive the article and to identify itself as the original publisher of the work.
Licensing
All articles are published under the Creative Commons Attribution 4.0 International License (CC BY 4.0). This license permits others to share and adapt the work for any purpose, provided appropriate attribution is given to the original authors and source, a link to the license is included, and any changes are indicated.
User Rights
Under the journal’s open access and licensing terms, users may read, download, copy, distribute, print, search, link to, and reuse published articles, provided that reuse complies with the license terms and proper attribution is maintained.
Authorship
Authorship Criteria
Authorship is reserved for individuals who have made substantial intellectual contributions to the work and who take responsibility for the integrity of the content. All authors must meet all of the following criteria:
- Substantial contributions to the conception or design of the work; or the acquisition, analysis, or interpretation of data; and
- Drafting the manuscript or revising it critically for important intellectual content; and
- Final approval of the version to be published; and
- Agreement to be accountable for all aspects of the work, ensuring that questions related to the accuracy or integrity of any part are appropriately investigated and resolved.
Activities such as funding acquisition, general supervision, or technical assistance alone do not justify authorship; such contributions should be acknowledged.
Corresponding Author Responsibilities
The corresponding author is responsible for ensuring that: (i) all listed authors meet the authorship criteria, (ii) all authors have reviewed and approved the final manuscript before submission, and (iii) the author list and order are correct at the time of submission.
Author Contribution Statement
For manuscripts with multiple authors, QADMJ requires an author contribution statement describing each author’s role (e.g., study conception/design, data collection, data analysis, statistical analysis, drafting, critical revision, final approval). The corresponding author must ensure that all authors agree with the contribution statement.
Changes to Authorship
Any request to add, remove, or reorder authors after submission must be explained in writing and must include written agreement from all listed authors (and the author being added/removed, where applicable). Authorship changes are subject to editorial evaluation and approval. If an authorship change is needed after publication, the journal may issue a correction where appropriate.
Authorship Disputes
If an authorship dispute arises, the journal may pause editorial handling while the authors and their institutions seek resolution. Where necessary, the journal will follow COPE guidance to address disputes and protect the integrity of the scholarly record.
Acknowledgment
Authors should acknowledge individuals who contributed to the work but do not meet the criteria for authorship (e.g., technical assistance, administrative support, language editing, or general feedback). Such contributions should be listed in an “Acknowledgment” section and should be accurate and specific.
Acknowledgments must not be used to imply endorsement or contribution that did not occur. If individuals are named, authors should ensure they have permission to be acknowledged.
Advertisement
QADMJ does not accept advertisements from third parties. Advertising content is not published on the journal website, in journal issues, or alongside journal articles.
Affiliations
All authors must provide complete and accurate institutional affiliation information at the time of submission. Affiliations should normally include the department, institution, city, and country.
Multiple Affiliations
If an author is affiliated with more than one institution, all relevant affiliations should be listed, and authors should clearly indicate the primary affiliation where the work was mainly conducted (when applicable).
Changes in Affiliation
If an author’s affiliation changes after the work is completed, the affiliation should reflect where the work was conducted, and the author’s current affiliation may be added as a note (e.g., “Current address”).
Accuracy and Integrity
Affiliation information must be truthful and must not be misrepresented. Deliberate misrepresentation of affiliations may be treated as misconduct and handled in accordance with the journal’s policies.
Appeals and Complaints
Appeals
Authors may appeal an editorial decision when they believe a decision was based on a factual misunderstanding or when new information becomes available that could materially affect the evaluation. Appeals should include a clear, evidence-based explanation responding directly to the editorial and reviewer comments. Appeals are assessed by the Editor-in-Chief (or a senior editor not involved in the original decision, where appropriate). Not all decisions are appealable (e.g., subjective priority/scope decisions). Authors could send appeal to the Editor in chief through: joumed@qu.edu.iq. In case of any dissatisfaction with the way the editor has handled the authors appeal, they may refer complaints to the publisher at med@qu.edu.iq.
Complaints
Concerns or complaints about editorial handling, peer review, conflicts of interest, or publication ethics (including post-publication concerns) should be submitted to the Editorial Office. The journal will review complaints fairly and, when needed, investigate in accordance with COPE guidance. If a complaint involves an editor, the matter will be handled by an independent senior editor to avoid conflicts of interest.
First Point of Contact
Appeals and complaints should be sent to the Editorial Office at: joumed@qu.edu.iq. The journal will acknowledge receipt and aims to address matters promptly.
Citations
Authors are encouraged to reference recent, relevant, peer-reviewed literature. Excessive self-citation or use of non-peer-reviewed sources (such as unpublished data or predatory publications) is severely prohibited. When available, indicate DOI numbers or PubMed IDs for each reference. Authors are responsible for ensuring that all references given are correct, up-to-date, and correspond to the appropriate sources. Editors have the authority to verify citations and seek adjustments before publishing. If questionable citation behavior is identified, the journal may request revisions, reject the manuscript, or take post-publication action where necessary.
Conflicts of Interest
Effective from June 2026, authors must disclose any relationships, activities, or interests that could influence—or be reasonably perceived to influence—the content or interpretation of their manuscript. Conflicts of interest may be financial or non-financial and may relate to the design, conduct, analysis, interpretation, or reporting of the work.
Disclosures must be provided at the time of submission and updated if circumstances change before publication. If there are no conflicts of interest to declare, authors must include a statement such as: “The authors declare no conflicts of interest.”
All disclosed conflicts of interest will be published with the accepted article to support transparency for readers. Failure to disclose relevant conflicts may result in editorial action, including rejection prior to publication or post-publication correction or other actions where necessary to protect the integrity of the scholarly record.
Corrections, Expressions of Concern, and Retractions
Corrections
The correction policy ensures the accuracy, integrity, and transparency of the published record. It provides a mechanism to correct minor errors that do not invalidate the overall results or conclusions of a paper.
- Before publications: The publisher sends the PDF galley proofs to the author for proofreading and corrections. The author can highlight corrections, if any. These corrections were made before publishing the article.
- After publications: Corrections may be made on the published manuscript with the authorization of the editor of the journal. Editors will decide the magnitude of the corrections. Minor corrections are made directly to the original article. A statement indicating the reason for such a minor change to the article will also be essential.
Expressions of Concern
An expression of concern may be issued by the editor if there is reason to believe that the integrity of a published article is in question, but conclusive evidence is not yet available. This notice alerts readers to potential issues while investigations are ongoing. Expressions of concern serve to maintain transparency and uphold the trustworthiness of the journal. If the concerns are resolved, an appropriate update or correction will be published.
Retractions
Retractions are issued to alert readers when a published article is found to contain significant errors or misconduct that invalidate its results or conclusions. Retractions may result from issues such as data fabrication, plagiarism, ethical breaches, or honest errors that undermine the reliability of the work. Retractions are made by the editor in consultation with authors and, where appropriate, institutional bodies. The retraction notice will clearly state the reasons for retraction and will be linked to the original article to maintain a transparent publication record. The original article will be marked as retracted but will remain accessible for the sake of the scientific record.
Withdrawal Policy
In some cases, authors request withdrawal of the manuscript from the publication process after submission or after publication. In some instances, the withdrawal request is made when the manuscript is only a few days away from publication in the journal. This may cause time waste by the editors, reviewers, and the editorial staff. To withdraw an article, a formal request has to be made by the corresponding author in the specified template. "Withdrawn" means that the article is archived in our database and not further acted upon. The retraction of articles will be done according to COPE retraction guidelines.
Confidentiality
All submitted manuscripts are treated as confidential. Access to submitted materials is limited to individuals involved in editorial processing and peer review (e.g., Editorial Office staff, handling editors, and invited reviewers).
Editors and reviewers must not share, distribute, or use any part of a submitted manuscript for personal advantage or to disadvantage others. Manuscript content, reviewer reports, editorial correspondence, and decision outcomes must not be disclosed to third parties except as required to manage the editorial process or to address integrity concerns.
If the journal needs to investigate ethical concerns or potential misconduct, relevant information may be shared on a limited basis with appropriate parties (e.g., authors’ institutions) in a manner that protects confidentiality as far as possible and complies with applicable data protection requirements.
Data Sharing Policy
Purpose
QADMJ supports responsible research data sharing to strengthen transparency, reproducibility, and the verification of published findings, while respecting ethical, legal, and confidentiality obligations.
Data Sharing Expectations
Authors are encouraged to make the data supporting their findings publicly available whenever feasible. Data sharing may be limited when restrictions apply (e.g., patient privacy, confidentiality agreements, legal constraints, or IP restrictions). Where restrictions apply, authors should still share data in a controlled manner when possible (e.g., de-identified datasets, access-controlled repositories, or data available upon reasonable request).
Data Availability Statement
Effective from June 2026, QADMJ requires a Data Availability Statement in all submissions. The statement must clearly indicate one of the following:
- Public availability: where the supporting data can be accessed (e.g., repository/database name and a persistent link, DOI, or accession number), where applicable; or
- Available on request: that the data are available from the corresponding author on reasonable request (and, where relevant, subject to ethical/legal approvals); or
- Not applicable / no underlying data: that no new data were generated or analyzed in the study, or that there are no underlying datasets associated with the article; or
- Restrictions: that the data cannot be shared publicly and the reason why (e.g., participant privacy, confidentiality, legal restrictions, or IP constraints), and whether any form of controlled access is possible.
Authors should ensure that any shared data comply with applicable ethical and legal requirements (including protection of personal data).
Funding
Effective from June 2026, QADMJ requires authors to disclose all sources of funding and financial support in a dedicated Funding section of the manuscript. Authors should identify the funding organization(s) and grant/project number(s), where applicable, and describe the role of the funder(s) in the study (e.g., study design; data collection, analysis, or interpretation; and the decision to submit for publication), where relevant. If the funder had no role, authors should state this explicitly. If no external funding was received, authors should include a statement such as: “The authors received no funding for this work.”
Images and Figures
Authors should include images and figures only when they are relevant to the work reported and add scholarly value. Illustrative images that do not contribute to the scientific content should be avoided.
Authors should be mindful of cultural sensitivities or restrictions associated with images and should follow applicable ethical guidance, including any community review or approval processes where relevant.
Experimental photographic images (including microscopy) must accurately reflect the original data. If any image has been adjusted (e.g., brightness, contrast, color balance, cropping), this must be disclosed and explained in the manuscript and/or figure legend. Adjustments must not alter the scientific meaning of the image, and any manipulation that could misrepresent results is not permitted. Authors should provide sufficient methodological detail about image acquisition and processing, including the software used (with version number), where applicable.
Images or figures reproduced or adapted from other sources may be included only when the authors have obtained any necessary reuse permissions and when reuse is compatible with the journal’s licensing terms. The original source must be cited, and a permission/license statement should be included in the figure legend, as appropriate.
Misconduct
The journal takes all forms of misconduct seriously and will take all necessary action, in accordance with COPE guidelines, to protect the integrity of the scholarly record.
Types of misconduct
Misconduct includes, but is not limited to, the following:
- Duplicate Submission, Redundant Publication, and Salami Publication: Manuscripts must be submitted exclusively to QADMJ and must not be under consideration elsewhere. Submitting the same manuscript to more than one journal simultaneously is unethical. Redundant (duplicate) publication—publishing substantially overlapping content (e.g., the same data, analyses, or conclusions) without transparent citation and justification—is not permitted. “Salami publication” (fragmenting one study into multiple papers with overlapping content) is also considered unethical unless clearly justified and transparently disclosed.
- Plagiarism: QADMJ does not permit plagiarism in any form, including inappropriate reuse of an author’s own previously published text. Submissions must be original. When authors draw on others’ words, ideas, or findings, they must provide proper attribution and, where relevant, use quotation and citation consistent with scholarly standards. Clear and accurate source acknowledgement is essential to uphold research integrity and transparency.
- Citation Manipulation: Submitted manuscripts that are found to include citations whose primary purpose is to increase the number of citations to a given author’s work, or to articles published in a particular journal, will incur citation manipulation sanctions.
- Data Fabrication and Falsification: Submitted manuscripts that are found to have either fabricated or falsified experimental results, including the manipulation of images, will incur data fabrication and falsification sanctions.
- Improper Author Contribution or Attribution: All listed authors must have made a significant scientific contribution to the research in the manuscript and approved all its claims. It is important to list everyone who made a significant scientific contribution, including students and laboratory technicians.
- Image Manipulation: Where deliberate action has been taken to inappropriately manipulate or fabricate an image. This is a serious form of misconduct as it is designed to mislead others and damage the integrity of the scholarly record with wide-reaching and long-term consequences. The journal expects all images contained within manuscripts to be accurate and free from manipulation. Specific features within an image may not be enhanced, obscured, moved, removed, or introduced without adequate notification of what the alteration is. Adjustments to the brightness, contrast, or color balance of an image are acceptable if they do not obscure, eliminate, or misrepresent information present in the original. Grouping images from different parts of gels, western blots or microscope images must be made explicit in the arrangement of the figure or the text of the figure legend. If the original, unedited images cannot be produced on request, acceptance of a manuscript or paper may be declined or retracted.
Handling Allegations of Misconduct
When concerns are raised, QADMJ may conduct an initial assessment, request explanations and supporting information from the authors, and consult relevant experts if needed. Where appropriate, the journal may contact authors’ institutions or other responsible bodies for formal investigation. Outcomes may include rejection, correction, expression of concern, retraction, or other actions as appropriate. All processes are handled fairly and confidentially as far as possible.
Publication Ethics
QADMJ is committed to upholding the highest standards of publication ethics and integrity. We adhere to the ethical guidelines and best practices established by COPE to ensure that all publications are conducted with transparency, fairness, and accountability.
Responsibilities of Editors
- Fair and Unbiased Decision Making: Editors are responsible for making publication decisions solely based on the manuscript’s intellectual content, originality, and relevance, without discrimination on grounds of gender, race, religion, nationality, or personal beliefs.
- Confidentiality: Editors must treat all submitted manuscripts as confidential documents and not disclose any information about the manuscript to anyone other than the corresponding author, reviewers, potential reviewers, and the publisher, as appropriate.
- Disclosure of Conflicts of Interest: Editors must declare any potential or actual conflicts of interest related to manuscripts under consideration. If an editor has a conflict of interest, they should recuse themselves from the review and decision-making process for that manuscript.
- Ensuring Integrity of the Review Process: Editors should ensure that the peer review process is thorough, fair, timely, and transparent. They must select competent and unbiased reviewers, oversee the review process diligently, and guard against any fraudulent or unethical practices.
- Addressing Ethical Issues: Editors should take reasonable steps to detect and prevent plagiarism, duplicate publication, data fabrication, and other research misconduct. They should follow COPE guidelines to investigate and address any ethical concerns or allegations.
Responsibilities of Reviewers
- Objectivity and Constructive Feedback: Reviewers should provide impartial, constructive, and respectful evaluations of manuscripts. Criticism should be based on scholarly merit and supported by evidence.
- Confidentiality: Reviewers must maintain strict confidentiality about the manuscripts they review. They must not share or use any information contained in the manuscript for their personal benefit.
- Timeliness: Reviewers should complete their evaluations within the agreed time frame or notify the editor promptly if additional time is needed or if they are unable to review.
- Disclosure of Conflicts of Interest: Reviewers must disclose any potential conflicts of interest that could bias their review (e.g., personal relationships, financial interests, academic competition). If a conflict exists, they should decline to review the manuscript.
- Avoiding Misuse of Privileged Information: Reviewers should not use knowledge gained through peer review for competitive advantage or personal gain.
Responsibilities of Authors
- Originality and Plagiarism: Authors must submit original work and properly cite or quote the work of others. Plagiarism in any form is unacceptable.
- Accurate Reporting: Authors are responsible for providing an accurate and complete account of the research performed, including methods, data, and results. Fabrication, falsification, or selective omission of data is unethical.
- Authorship and Acknowledgments: Only individuals who have made a significant intellectual contribution to the work should be listed as authors. All authors must approve the final manuscript. Contributions that do not meet authorship criteria should be acknowledged appropriately.
- Disclosure of Conflicts of Interest: Authors must disclose any financial or personal relationships that could bias their work or interpretation of data, including funding sources and affiliations.
- Duplicate Submission and Publication: Authors should not submit the same manuscript to more than one journal simultaneously. Previously published work must be disclosed, and appropriate permissions obtained if reusing published content.
- Ethical Compliance: Authors must ensure that their work complies with ethical standards related to research involving human participants, animals, or sensitive data, obtaining appropriate approvals and consents.
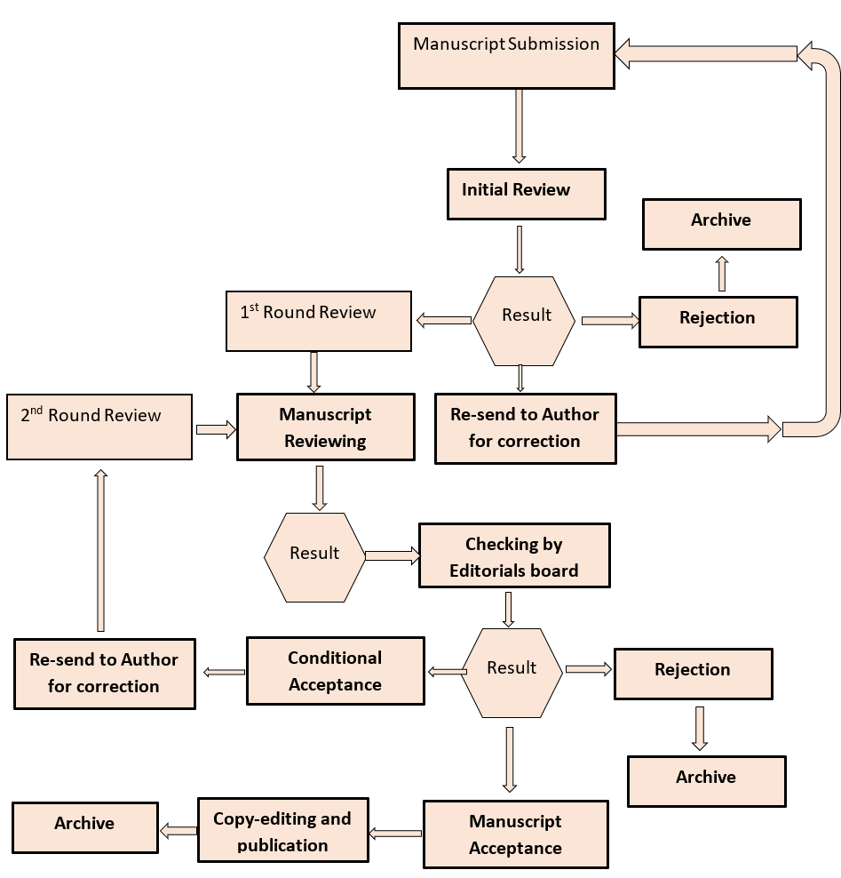
Peer Review Process
Submission of Manuscript: The corresponding author is responsible for submitting the manuscript through the QADMJ online system.
- Initial (Structural) Assessment: The Editorial Board checks the manuscript for completeness and compliance with the Author Guidelines, and confirms that it fits the aims and scope of QADMJ before it enters full editorial processing.
- Similarity Check: QADMJ screens submissions using iThenticate. Similarity reports are assessed by the editors in context (e.g., location and nature of overlap). Manuscripts with evidence of plagiarism or inappropriate text overlap may be rejected or returned for clarification/revision before peer review.
- Reviewer Selection and Invitations: The Editorial Board invites reviewers with relevant expertise and applies safeguards to avoid COI in reviewer selection. Reviewers are expected to respond to the invitation within 2 weeks; a second reminder will be sent if needed.
- Double-Blind Peer Review: QADMJ uses a double-blind peer review system. Authors submit a blinded manuscript, and reviewer identities are not disclosed to authors. Reviewers evaluate the manuscript and provide comments and a recommendation (accept, minor revision, major revision, or reject).
- Editorial Evaluation of Reviews: The Editor-in-Chief considers all reviewer reports before making a decision. If reviews differ substantially, an additional reviewer may be invited.
- Initial Decision: The Editor-in-Chief communicates the decision to the author via the online system, including relevant reviewer comments (reviewer identities remain confidential).
- Revisions: If revision is requested, authors should submit a revised manuscript and a point-by-point response to reviewer comments within the timeframe provided.
- Final Decision and Production: After the final decision, accepted manuscripts proceed to production (copyediting/typesetting) and publication. Any APC/payment steps are handled after acceptance and should follow the information provided in the journal’s APC section on the Author Guidelines page.
QADMJ uses the Editorial Manager online manuscript management system for manuscript submission and editorial processing.
For manuscripts that meet QADMJ’s minimum requirements and fall within the journal’s aims and scope, the Editor-in-Chief normally assigns the manuscript to at least two external scientific reviewers who are not from the same institute as the authors and are not members of the QADMJ editorial board (where feasible). QADMJ may also seek input from internal reviewers when needed.
QADMJ informs authors of acceptance or rejection through the online system, typically within an average timeframe of 3–8 weeks. The average time from initial acceptance to final publication is approximately 12 weeks.
Desk Rejection Policy
All submissions undergo an initial editorial screening to assess basic suitability before external peer review. Manuscripts may be desk rejected at this stage when they are unlikely to be suitable for publication in QADMJ.
Common reasons for desk rejection include (but are not limited to):
- The manuscript is outside the journal’s scope or does not align with its aims.
- Concerns about publication ethics or research integrity (including plagiarism or substantial text overlap) are identified during screening.
- The work does not provide sufficient novelty, significance, or contribution to the field.
- Major weaknesses in study design, methods, analysis, or reporting that are unlikely to be resolved through revision.
- The objectives or research question are unclear, or the manuscript is poorly structured or incomplete.
- The manuscript does not comply with the journal’s submission requirements (e.g., required sections, formatting, or essential documentation).
- The language and presentation quality are insufficient for peer review.
Similarity-check reports are used as part of the initial screening process. Manuscripts exhibiting a similarity index above 25% may be subject to desk rejection if the overlapping content raises concerns regarding originality or possible plagiarism. Editorial decisions always consider the context of overlap and the overall integrity of the submission, ensuring that this cutoff is applied fairly and transparently.
Protection of Patients' Rights to Privacy
Identifying information should not be published in written descriptions, photographs, radiologic images (e.g., sonograms, CT scans), pedigrees, or other materials unless the information is essential for scientific purposes and the patient (or parent/guardian, where applicable) has provided written informed consent for publication. Even when consent is obtained, authors should minimize identifying details and remove direct identifiers (e.g., names, initials, hospital numbers) from text and figures wherever possible. When a patient may be identifiable, consent should be obtained after the patient (or authorized representative) has been informed of what will be published and, where applicable, has had the opportunity to review the material to be published.
The journal follows ICMJE guidance:
- Obtaining and retaining consent: Authors (not the journal or publisher) are responsible for obtaining the patient consent form before publication and keeping the form properly archived. Consent forms should not be uploaded with the submission files or sent by email to the Editorial Office unless specifically requested.
- Statement in the manuscript: If the manuscript includes patient images that preclude anonymity or descriptions that could reasonably identify the patient, authors must include a statement in the manuscript confirming that written informed consent for publication was obtained.
Research Ethics and Consent
All original research involving humans, animals, biological material, protected or non-public datasets, collections, or sites must include a statement in an Ethics Approval section that clearly reports, where applicable:
- the name of the ethics committee(s)/IRB;
- the ethics approval number(s)/ID(s);
- the date on which ethics approval was granted
- when ethics approval was not required, a brief explanation (e.g., exemption/waiver; use of anonymized/public data), as applicable.
Research Involving Humans
If the work involves human participants, authors should ensure the study was conducted in accordance with the Declaration of Helsinki and relevant ICMJE guidance, as applicable. Approval must have been obtained for relevant protocols from an appropriate ethics committee or Institutional Review Board (IRB). The manuscript must clearly state the name of the committee/IRB, the approval number/ID, and the date on which the approval was granted.
Authors must include a statement in the manuscript confirming that informed consent to participate was obtained when required. If consent was not required (e.g., ethics waiver; retrospective research using fully anonymized data; use of public datasets), the manuscript must state this and provide a brief justification. The privacy rights of participants must always be observed.
Research Involving Animals
For research involving animals, authors must confirm that approval was obtained from the relevant animal ethics committee (where applicable) and that the study complied with applicable institutional and national animal welfare requirements. The manuscript must state the approving body and approval number/ID where applicable, or explain why approval was not required.
Documentation
Authors must retain relevant ethics approval and consent documentation and provide it to the journal upon request.
Use of third-party material
Authors are responsible for ensuring that any third-party material included in a submission (e.g., text, figures, photographs, tables, datasets, video, or screenshots) can be lawfully reused and published by the journal. Because QADMJ publishes articles under the Creative Commons Attribution 4.0 International License (CC BY 4.0), any third-party material must either (i) be in the public domain, (ii) be available under a license compatible with CC BY 4.0, or (iii) be accompanied by written permission from the copyright holder that allows publication and reuse under CC BY 4.0.
Where use of limited extracts is permitted under copyright exceptions (e.g., quotation for criticism/review), authors must ensure the use is appropriately limited and fully attributed. All third-party material must be properly credited (including source and license, where relevant) in the manuscript and/or figure/table captions. Authors must obtain and retain all necessary permissions prior to publication and provide them to the journal upon request. The journal cannot provide legal advice on copyright or licensing.
Use of AI and AI-assisted technologies
Authors’ Use of AI in Manuscript Preparation:
Authors who incorporate AI and AI-assisted technologies into their writing process should do so to enhance readability and language, rather than substituting essential scholarly tasks such as generating scientific or medical insights, drawing scientific conclusions, or offering clinical recommendations. Use of these technologies must remain under human oversight and control, and the manuscript must be carefully reviewed and edited by the authors. AI tools may produce content that appears authoritative but may be incorrect, incomplete, or biased; authors remain fully responsible and accountable for the submitted content. Authors must disclose any use of generative AI or AI-assisted technologies in manuscript preparation (including the tool used and the purpose of use).
Use of AI in Peer Review
To protect author rights and the confidentiality of submitted work, the journal does not allow reviewers to use generative AI or AI-assisted technologies (e.g., ChatGPT or similar services) to analyze, summarize, or generate peer review content based on submitted manuscripts, or to upload any manuscript content to such tools. The journal may revise this policy as compliant tools and standards evolve.